Fortinet white logo
Fortinet white logo

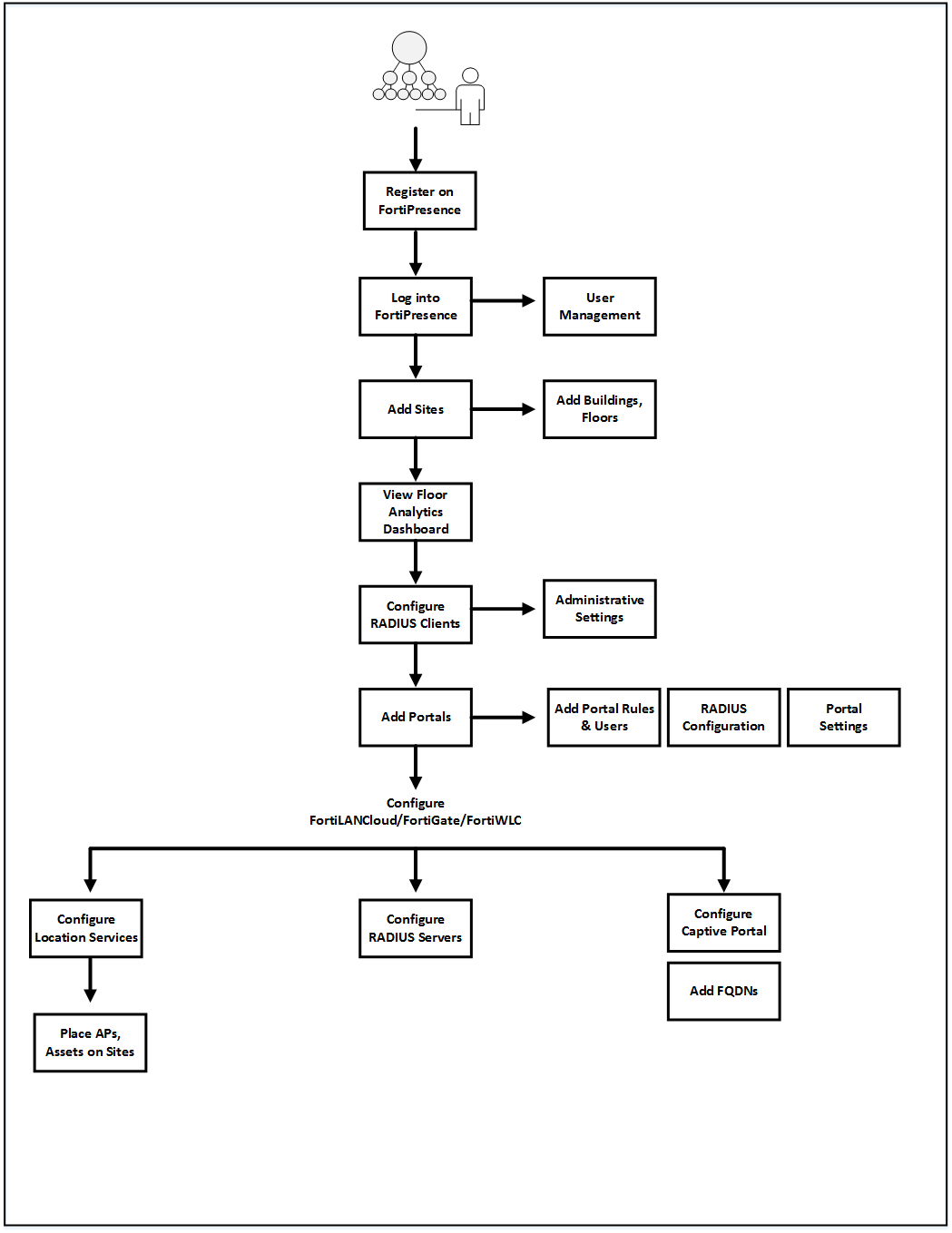
How FortiPresence Works

How FortiPresence Works

This document describes the configurations and management operations on FortiPresence, FortiLANCloud, FortiGate, and FortiWLC to enable location services for location analytics and Captive Portal configurations for social media logins and internet access. You can add and manage sites using the integrated Google maps and manoeuvre your hardware infrastructure easily.

For configuration details on FortiWLC, FortiGate, and FortiLANCloud, see the respective product documentation.

How FortiPresence Works

How FortiPresence Works

This document describes the configurations and management operations on FortiPresence, FortiLANCloud, FortiGate, and FortiWLC to enable location services for location analytics and Captive Portal configurations for social media logins and internet access. You can add and manage sites using the integrated Google maps and manoeuvre your hardware infrastructure easily.

For configuration details on FortiWLC, FortiGate, and FortiLANCloud, see the respective product documentation.